Skip to content

Instantly share code, notes, and snippets.

@bwbaugh
Last active December 7, 2022 12:18
Show Gist options
  • Select an option

  • Save bwbaugh/4602818 to your computer and use it in GitHub Desktop.

Select an option

Save bwbaugh/4602818 to your computer and use it in GitHub Desktop.
Generate a randomly connected graph with N nodes and E edges.

Example output

Minimum number of edges

python random_connected_graph.py -p -g names.gml names.txt

Console

[('Anil', 'Rohith'),
 ('Anil', 'Wesley'),
 ('Bandita', 'Saratchandra'),
 ('Brendan', 'Vibha'),
 ('Chengyuan', 'Karthik'),
 ('Karthik', 'Patrick'),
 ('Karthik', 'Yi'),
 ('Keshavan', 'Wesley'),
 ('Patrick', 'Siamak'),
 ('Patrick', 'Vibha'),
 ('Rohith', 'Saratchandra'),
 ('Samuel', 'Saratchandra'),
 ('Samuel', 'Shibamouli'),
 ('Siamak', 'Siddanth'),
 ('Siamak', 'Wesley')]

GML file

graph [
    node [
        id 0
        label "Anil"
    ]
    node [
        id 1
        label "Bandita"
    ]
    node [
        id 2
        label "Brendan"
    ]
    node [
        id 3
        label "Chengyuan"
    ]
    node [
        id 4
        label "Karthik"
    ]
    node [
        id 5
        label "Keshavan"
    ]
    node [
        id 6
        label "Patrick"
    ]
    node [
        id 7
        label "Rohith"
    ]
    node [
        id 8
        label "Samuel"
    ]
    node [
        id 9
        label "Saratchandra"
    ]
    node [
        id 10
        label "Shibamouli"
    ]
    node [
        id 11
        label "Siamak"
    ]
    node [
        id 12
        label "Siddanth"
    ]
    node [
        id 13
        label "Vibha"
    ]
    node [
        id 14
        label "Wesley"
    ]
    node [
        id 15
        label "Yi"
    ]
    edge [
        source 0
        target 7
    ]
    edge [
        source 0
        target 14
    ]
    edge [
        source 1
        target 9
    ]
    edge [
        source 2
        target 13
    ]
    edge [
        source 3
        target 4
    ]
    edge [
        source 4
        target 6
    ]
    edge [
        source 4
        target 15
    ]
    edge [
        source 5
        target 14
    ]
    edge [
        source 6
        target 11
    ]
    edge [
        source 6
        target 13
    ]
    edge [
        source 7
        target 9
    ]
    edge [
        source 8
        target 9
    ]
    edge [
        source 8
        target 10
    ]
    edge [
        source 11
        target 12
    ]
    edge [
        source 11
        target 14
    ]
]

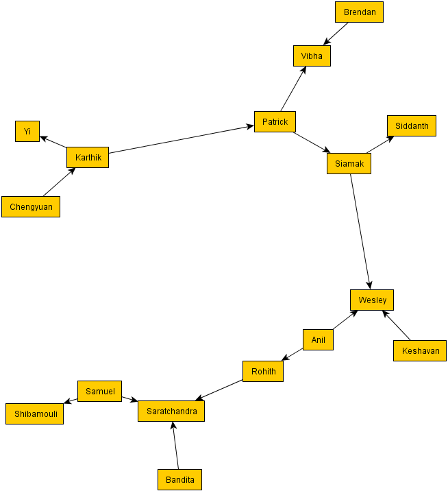
Image from GML

names with minimum number of edges

20 edges

python random_connected_graph.py -p -e 20 -g names.gml names.txt

Image from GML

names with 20 edges

Generate nodes

python random_connected_graph.py -p 16

[(0, 6),
 (0, 10),
 (1, 4),
 (1, 9),
 (2, 4),
 (2, 11),
 (3, 6),
 (3, 8),
 (4, 8),
 (5, 8),
 (5, 15),
 (7, 11),
 (10, 12),
 (13, 15),
 (14, 15)]
Anil
Bandita
Brendan
Chengyuan
Karthik
Keshavan
Patrick
Rohith
Samuel
Saratchandra
Shibamouli
Siamak
Siddanth
Vibha
Wesley
Yi
# Copyright (C) 2013 Brian Wesley Baugh
# CSCE 6933: Social Network Analysis
# Created: January 22, 2013
# Updated: January 30, 2013
"""Generate a randomly connected graph with N nodes and E edges."""
import random
import argparse
from pprint import pprint
class Graph(object):
def __init__(self, nodes, edges=None, loops=False, multigraph=False,
digraph=False):
self.nodes = nodes
if edges:
self.edges = edges
self.edge_set = self._compute_edge_set()
else:
self.edges = []
self.edge_set = set()
self.loops = loops
self.multigraph = multigraph
self.digraph = digraph
def _compute_edge_set(self):
raise NotImplementedError()
def add_edge(self, edge):
"""Add the edge if the graph type allows it."""
if self.multigraph or edge not in self.edge_set:
self.edges.append(edge)
self.edge_set.add(edge)
if not self.digraph:
self.edge_set.add(edge[::-1]) # add other direction to set.
return True
return False
def make_random_edge(self):
"""Generate a random edge between any two nodes in the graph."""
if self.loops:
# With replacement.
random_edge = (random.choice(self.nodes), random.choice(self.nodes))
else:
# Without replacement.
random_edge = tuple(random.sample(self.nodes, 2))
return random_edge
def add_random_edges(self, total_edges):
"""Add random edges until the number of desired edges is reached."""
while len(self.edges) < total_edges:
self.add_edge(self.make_random_edge())
def sort_edges(self):
"""If undirected, sort order that the nodes are listed in the edge."""
if not self.digraph:
self.edges = [((t, s) if t < s else (s, t)) for s, t in self.edges]
self.edges.sort()
def generate_gml(self):
# Inspiration:
# http://networkx.lanl.gov/_modules/networkx/readwrite/gml.html#generate_gml
indent = ' ' * 4
yield 'graph ['
if self.digraph:
yield indent + 'directed 1'
# Write nodes
for index, node in enumerate(self.nodes):
yield indent + 'node ['
yield indent * 2 + 'id {}'.format(index)
yield indent * 2 + 'label "{}"'.format(str(node))
yield indent + ']'
# Write edges
for source, target in self.edges:
yield indent + 'edge ['
yield indent * 2 + 'source {}'.format(self.nodes.index(source))
yield indent * 2 + 'target {}'.format(self.nodes.index(target))
yield indent + ']'
yield ']'
def write_gml(self, fname):
with open(fname, mode='w') as f:
for line in self.generate_gml():
line += '\n'
f.write(line.encode('latin-1'))
def check_num_edges(nodes, num_edges, loops, multigraph, digraph):
"""Checks that the number of requested edges is acceptable."""
num_nodes = len(nodes)
# Check min edges
min_edges = num_nodes - 1
if num_edges < min_edges:
raise ValueError('num_edges less than minimum (%i)' % min_edges)
# Check max edges
max_edges = num_nodes * (num_nodes - 1)
if not digraph:
max_edges /= 2
if loops:
max_edges += num_nodes
if not multigraph and num_edges > max_edges:
raise ValueError('num_edges greater than maximum (%i)' % max_edges)
def naive(nodes, num_edges, loops=False, multigraph=False, digraph=False):
# Idea:
# Each node starts off in its own component.
# Keep track of the components, combining them when an edge merges two.
# While there are less edges than requested:
# Randomly select two nodes, and create an edge between them.
# If there is more than one component remaining, repeat the process.
check_num_edges(nodes, num_edges, loops, multigraph, digraph)
def update_components(components, edge):
# Update the component list.
comp_index = [None] * 2
for index, comp in enumerate(components):
for i in (0, 1):
if edge[i] in comp:
comp_index[i] = index
# Break early once we have found both sets.
if all(x is not None for x in comp_index):
break
# Combine components if the nodes aren't already in the same one.
if comp_index[0] != comp_index[1]:
components[comp_index[0]] |= components[comp_index[1]]
del components[comp_index[1]]
finished = False
while not finished:
graph = Graph(nodes, loops=loops, multigraph=multigraph, digraph=digraph)
# Start with each node in its own component.
components = [set([x]) for x in nodes]
while len(graph.edges) < num_edges:
# Generate a random edge.
edge = graph.make_random_edge()
if graph.add_edge(edge):
# Update the component list.
update_components(components, edge)
if len(components) == 1:
finished = True
return graph
def partition(nodes, num_edges, loops=False, multigraph=False, digraph=False):
# Algorithm inspiration:
# http://stackoverflow.com/questions/2041517/random-simple-connected-graph-generation-with-given-sparseness
# Idea:
# Create a random connected graph by adding edges between nodes from
# different partitions.
# Add random edges until the number of desired edges is reached.
check_num_edges(nodes, num_edges, loops, multigraph, digraph)
graph = Graph(nodes, loops=loops, multigraph=multigraph, digraph=digraph)
# Create two partitions, S and T. Initially store all nodes in S.
S, T = set(nodes), set()
# Randomly select a first node, and place it in T.
node_s = random.sample(S, 1).pop()
S.remove(node_s)
T.add(node_s)
# Create a random connected graph.
while S:
# Select random node from S, and another in T.
node_s, node_t = random.sample(S, 1).pop(), random.sample(T, 1).pop()
# Create an edge between the nodes, and move the node from S to T.
edge = (node_s, node_t)
assert graph.add_edge(edge) == True
S.remove(node_s)
T.add(node_s)
# Add random edges until the number of desired edges is reached.
graph.add_random_edges(num_edges)
return graph
def random_walk(nodes, num_edges, loops=False, multigraph=False, digraph=False):
# Algorithm inspiration:
# https://en.wikipedia.org/wiki/Uniform_spanning_tree#The_uniform_spanning_tree
# Idea:
# Create a uniform spanning tree (UST) using a random walk.
# Add random edges until the number of desired edges is reached.
check_num_edges(nodes, num_edges, loops, multigraph, digraph)
# Create two partitions, S and T. Initially store all nodes in S.
S, T = set(nodes), set()
# Pick a random node, and mark it as visited and the current node.
current_node = random.sample(S, 1).pop()
S.remove(current_node)
T.add(current_node)
graph = Graph(nodes, loops=loops, multigraph=multigraph, digraph=digraph)
# Create a random connected graph.
while S:
# Randomly pick the next node from the neighbors of the current node.
# As we are generating a connected graph, we assume a complete graph.
neighbor_node = random.sample(nodes, 1).pop()
# If the new node hasn't been visited, add the edge from current to new.
if neighbor_node not in T:
edge = (current_node, neighbor_node)
graph.add_edge(edge)
S.remove(neighbor_node)
T.add(neighbor_node)
# Set the new node as the current node.
current_node = neighbor_node
# Add random edges until the number of desired edges is reached.
graph.add_random_edges(num_edges)
return graph
def wilsons_algo(nodes, num_edges, loops=False, multigraph=False, digraph=False):
# Algorithm inspiration:
# https://en.wikipedia.org/wiki/Uniform_spanning_tree#The_uniform_spanning_tree
# Idea:
# Create a uniform spanning tree (UST) using Wilson's algorithm:
# Start with two random vertices.
# Perform a (loop-erased) random walk between the two nodes.
# While there are still nodes not in the tree:
# Pick a random node not in the tree.
# Perform a random walk from this node until hitting the tree.
# Add random edges until the number of desired edges is reached.
check_num_edges(nodes, num_edges, loops, multigraph, digraph)
graph = Graph(nodes, loops=loops, multigraph=multigraph, digraph=digraph)
raise NotImplementedError()
if __name__ == '__main__':
parser = argparse.ArgumentParser(description=__doc__)
parser.add_argument('nodes',
help='filename containing node labels (one per line) '
'OR integer number of nodes to generate')
parser.add_argument('-e', '--edges', type=int,
help='number of edges (default is minimum possible)')
parser.add_argument('-l', '--loops', action='store_true',
help='allow self-loop edges')
parser.add_argument('-m', '--multigraph', action='store_true',
help='allow parallel edges between nodes')
parser.add_argument('-d', '--digraph', action='store_true',
help='make edges unidirectional')
parser.add_argument('-w', '--wilson', action='store_const',
const='wilsons_algo', dest='approach',
help="use wilson's generation algorithm (best)")
parser.add_argument('-r', '--random-walk', action='store_const',
const='random_walk', dest='approach',
help='use a random-walk generation algorithm (default)')
parser.add_argument('-n', '--naive', action='store_const',
const='naive', dest='approach',
help='use a naive generation algorithm (slower)')
parser.add_argument('-t', '--partition', action='store_const',
const='partition', dest='approach',
help='use a partition-based generation algorithm (biased)')
parser.add_argument('--no-output', action='store_true',
help='do not display any output')
parser.add_argument('-p', '--pretty', action='store_true',
help='print large graphs with each edge on a new line')
parser.add_argument('-g', '--gml',
help='filename to save the graph to in GML format')
args = parser.parse_args()
# Nodes
try:
nodes = []
with open(args.nodes) as f:
for line in f:
nodes.append(line.strip())
except IOError:
try:
nodes = [x for x in xrange(int(args.nodes))]
except ValueError:
raise TypeError('nodes argument must be a filename or an integer')
# Edges
if args.edges is None:
num_edges = len(nodes) - 1
else:
num_edges = args.edges
# Approach
if args.approach:
print 'Setting approach:', args.approach
approach = locals()[args.approach]
else:
approach = random_walk
# Run
graph = approach(nodes, num_edges, args.loops, args.multigraph,
args.digraph)
# Display
if not args.no_output:
graph.sort_edges()
if args.pretty:
pprint(graph.edges)
else:
print(graph.edges)
# Save to GML
if args.gml:
graph.write_gml(args.gml)
@Alokshreevathsa
Copy link

hi...@bwbaugh, I'm getting error like this, "usage: random_connected_graph.py [-h] [-e EDGES] [-l] [-m] [-d] [-w] [-r] [-n]
[-t] [--no-output] [-p] [-g GML]
nodes
random_connected_graph.py: error: too few arguments", please help me to come out of this error

Sign up for free to join this conversation on GitHub. Already have an account? Sign in to comment